Cubagem em Carga
Histórico de Alterações
| Data | Quem | Comentários |
|---|---|---|
| 19/09/2022 | João Ramon | Criação do documento |
Necessidade
O vendedor, ao fazer um pedido, possui a necessidade de saber a cubagem referente a todos os produtos inseridos nele. Por vezes, ele precisa recorrer ao seu gestor/setor de logística, para que ele seja informado da questão da cubagem e, porventura, repassar estes dados ao cliente.
Como cubagem, a empresa entende ser o somatório dos volumes das mercadorias em um pedido, para fins de fornecer ao vendedor a noção que ele precisa ter para poder gerir de forma mais assertiva as suas vendas.
Solução
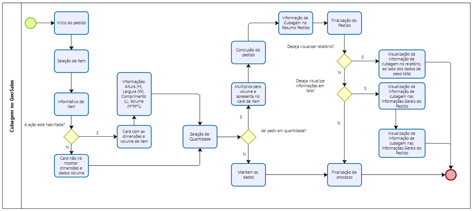
Proceder com a criação das estruturas necessárias para a produção e cálculo da cubagem do pedido, que deverá estar disponível no ambiente de portal e para os dispositivos móveis. Ao trazer tais informações, estes dados deverão ser tratados dentro da plataforma e os valores de cubagem apresentados ao vendedor ao final do pedido. Estas informações deverão estar visíveis para acesso ao cliente pelos seguintes caminhos:
- De forma individual, no item do pedido, ao acessar o ícone de informações de produto, no card de item;
- de forma geral, no momento do fechamento do pedido, ao lado da informação do peso total do pedido, deve ser exibido o total de cubagem geral do pedido;
- No relatório do pedido, que é importado em pdf, ao lado das informações do peso total do pedido, deve ser exibido o valor da cubagem total do mesmo;
- Na tela de relatório de pedido na própria plataforma, na aba de informações gerais, Na seção 'informações de endereço', inserir um campo novo contando os dados de cubagem do pedido;
- Na mesma tela de relatório do pedido na plataforma (visualização em tela), na apresentação dos itens do pedido, inserir os dados individuais de cubagem por item e total.
Implementação
Conceito de Cubagem na Visão do Cliente
De acordo com o que foi apanhado, o cliente considera as três dimensões (altura, largura e comprimento) para realizar o cálculo de cubagem, o que equivale ao volume, que deve ser apresentado em metros cúbicos (m³). Considere a seguinte ilustração de um produto com as seguintes dimensões:
- Altura (H): 0,25 m
- Largura (W): 0,20 m
- Comprimento (L): 0,47 m
O volume será dado pelo produto entre H, W e L, portanto, este item terá o volume de 0,0235 m3. Este valor pode ser calculado pela sua quantidade. Neste caso, para um pedido com 10 unidades deste produto, o valor do volume será 10*0,0235 m³, ou 0,235 m³.
O cliente já possui, de forma estruturada as informações de Altura, Largura e Comprimento no seu ERP. Portanto, estas informações deverão ser integradas para o GeoSales, para possibilitar a manipulação dos cálculos para estes valores.
Cenários
1. Consideremos para a ilustração desta simulação dos itens 'X0001', 'X0002' e 'X0003', cada um com as seguintes dimensões.
| Produto | Altura (H) | Comprimento (L) | Largura (W) |
|---|---|---|---|
| X0001 | 0,20 | 0,30 | 0,40 |
| X0002 | 0,25 | 0,40 | 0,60 |
| X0003 | 0,80 | 0,50 | 0,30 |
Estas dimensões passarão a compor o quadro de informações de item, ao expandir o card do item acessando o ícone
.
2. Pelo exposto, temos que os volumas respectivos para os itens 'X0001', 'X0002' e 'X0003' são, respectivamente, 0,024 m³, 0,06 m³ e 0,12 m³. Estes valores também deverão estar visíveis no card de informações do item, acessando o ícone
.
3. Fornecidos estes dados, o vendedor irá realizar um pedido formatado na seguinte estrutura:
| Produto | Quantidade |
|---|---|
| X0001 | 15 |
| X0002 | 20 |
| X0003 | 50 |
4. Pelo exposto, teremos que, para o item 'X0001', o volume pela quantidade indicada será de 0,36 m³ (15 * 0,024), para o item 'X0002' será 1,2 m³ (20 * 0,6) e para o item 'X0003' será 6,0 m³ (50 * 0,12).
5. Como o pedido contempla os três itens e suas respectivas quantidades, teremos que a cubagem deste pedido é o somatório dos resultados dos volumes calculados em função do produto das quantidades solicitadas pelo vendedor. Assim sendo, a cubagem deste pedido será dada pela soma dos valores obtidos em (4): 0,36 + 1,2 + 6,0 = 7,56 m³.
6. Feitas as devidas considerações sobre a composição dos valores e como eles deverão se relacionar, deve-se definir as visualizações nos seguintes campos:
- No card de informações do item, por meio do acesso ao ícone
; neste card deverão constar as três dimensões do item (que já existem no ERP do cliente e que deverão ser integradas para o GeoSales), o cálculo do volume pelas dimensões do item, de forma unitária, e seu respectivo valor proporcional à quantidade inserida;
- Durante o fechamento do pedido, na aba de 'Resumo Pedido', além das informações já existentes (valores, taxas de frete, peso total), deve ser inserido o valor da cubagem total do pedido, considerando o somatório da quantidade de todos os itens solicitados. Neste espaço, o importante é saber os valores totais;
- Na retirada do relatório de pedidos, em formato pdf (apenas?), próximo às informações de peso total, deverá ser inserido o valor total da cubagem, considerando todos os cálculos e métodos supracitados;
- Na visualização do pedido na própria tela do GeoSales (portal e mobile), nas Informações Gerais >>> Informações de Endereço, inserir o total da cubagem ao lado do valor do peso total, já existente na tela;
- Na visualização do pedido na própria tela do GeoSales (portal e mobile), nas Informações de Itens do Pedido, devem ser apresentados os valores individuais de cubagem.
Regras de Negócios
[RN1] – A ordem de grandeza para aplicação da cubagem no GeoSales EVO será em metros cúbicos (m³), consistindo no produto das dimensões do item, multiplicado pela quantidade desejada e somada aos volumes e quantidades dos demais itens dentro de um pedido.
[RN2] – Os valores apresentados das dimensões do item, bem como seus cálculos de volume e quantidades, serão para fins de exibição, e não terão participação em outras questões de sistema, tais como lead time de faturamento/entrega, cálculo de frete, dentre outros. Os valores apresentados e calculados terão um propósito exclusivamente informativo, para fins de gestão de vendas.
[RN3] – Todas as informações referentes às dimensões dos itens já existem do lado do cliente, portanto, esta estrutura deverá ser trazida via integração para o GeoSales.
[RN4] – A visualização dos dados das dimensões dos itens e dos cálculos de volume para a cubagem dos pedidos deverão estar disponíveis tanto para o portal EVO quanto para a aplicação móvel.
Aprovação
Considero aprovada a documentação da funcionalidade especificada acima, e autorizo a implementação da mesma no Sistema GeoSales, em nome da Organização a qual estou vinculado.
GeoSales
| Setor | Aprovado Por | Data |
|---|---|---|
| Desenvolvimento - GeoSales | Pessoa que aprovou | 00/00/0000 |
| Integração - GeoSales | Pessoa que aprovou | 00/00/0000 |
| Configurações - GeoSales | Pessoa que aprovou | 00/00/0000 |
Empresa solicitante
| Setor | Aprovado Por | Data | Assinatura |
|---|---|---|---|
| Gerente TI - Cliente | Pessoa que aprovou | 00/00/0000 | |
| Gerente de Projeto - Cliente | Pessoa que aprovou | 00/00/0000 | |
| Gerente Comercial - Cliente | Pessoa que aprovou | 00/00/0000 |
