Criação de Semáforo de pedidos/mês

De GeoSales
Ir para navegação Ir para pesquisar

Histórico de Alterações

Data Quem Comentários
29/08/2022 Jonas Sampaio Criação do documento

Necessidade

O cliente possui equipes de vendas que tem por modo de operação visitar um determinado cliente mais de uma vez dentro de um ciclo de vendas (mês comercial). Por conta desta estrutura, torna-se difícil o controle de visualização, a partir da relação dos clientes daquele vendedor, quais deles já foram visitados neste ciclo. Isso porque, ao realizar visitas a um cliente pela segunda vez, o vendedor não consegue identificar, a partir do sistema, quais clientes já foram visitados no ciclo presente. Por essa razão, há uma necessidade por parte do cliente em que se desenvolva um recurso visual que permita ao vendedor verificar que seu cliente já foi visitado dentro do ciclo de vendas, em que o início se dá no primeiro dia do mês, e o final se dá no último dia do mês vigente.

Solução

Desenvolver um recurso que permita ao vendedor identificar os clientes já visitados dentro do ciclo de vendas:

  1. Implementação de marcadores visuais na tela da lista de clientes do vendedor, os quais deverão informar quais clientes já foram visitados no ciclo, e quais ainda não foram.

Implementação

Ciclo de Vendas

Período de 30 dias, no qual o início se dá no primeiro dia do mês, e o final se dá no último dia do mês.

Adição de marcadores à Lista de clientes

Os clientes que foram visitados durante o ciclo de vendas terá uma sinalização (cor diferente na exibição), para que o usuário consiga na tela de pesquisa de clientes, identificar os clientes já visitados e os clientes que ainda não foram visitados.

Cliente Visitado

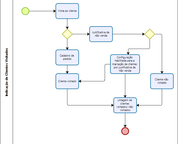
As marcações de clientes visitados no ciclo poderão ser ativada de forma configurável para o cadastro de pedido ou a justificativa de não venda.

  • Cliente visitado pelo cadastro do pedido: Se ativado essa configuração, o cliente só será marcado como visitado, se o mesmo for realizar o pedido.
  • Cliente visitado pela Justificativa de não venda: Se ativado essa configuração, o cliente também será marcado como visitado, quando o vendedor adicionar uma justificativa de não venda para o cliente.

Carteira compartilhada

Caso o cliente seja atendido por mais de um vendedor, será possível configurar os seguintes cenários:

  • Cada vendedor terá somente a visualização de suas marcações de clientes visitados;
  • A marcação de clientes visitados será compartilhada, ou seja, se o cliente X for marcado como visitado, todos os vendedores que são vinculados aquele determinado cliente, irão visualizar como cliente visitado.

Protótipos e Ilustrações

Cliente visitado.png

Regras de Negócios

[RN1] - A visualização de marcação por cliente será controlado por perfil;

[RN2] - O ciclo de vendas do cliente é no período de 30 dias, no qual o início se dá no primeiro dia do mês, e o final se dá no último dia do mês.

Aprovação

Considero aprovada a documentação da funcionalidade especificada acima, e autorizo a implementação da mesma no Sistema GeoSales, em nome da Organização a qual estou vinculado.

GeoSales

Setor Aprovado Por Data
Desenvolvimento - GeoSales Pessoa que aprovou 00/00/0000
Integração - GeoSales Pessoa que aprovou 00/00/0000
Configurações - GeoSales Pessoa que aprovou 00/00/0000

Empresa solicitante

Setor Aprovado Por Data Assinatura
Gerente TI - Cliente Pessoa que aprovou 00/00/0000
Gerente de Projeto - Cliente Pessoa que aprovou 00/00/0000
Gerente Comercial - Cliente Pessoa que aprovou 00/00/0000